|
污水處理系統介紹01——概況/Overview 高濁度污水處理及循環系統,是我公司專為高濁度污水處理及循 地址:浙江省杭州市富陽區春江街道洋浦南路290號 電話:18268148441 環利用而研發的系統,為該領域提供了充分有效的解決方案, 綜合多種水處理單元之優點,運用接觸絮凝、懸浮層過濾、淺層 沉降、泥漿重力壓縮等原理。并對系統進行高度集成及自動化控制有 機融合,經過實踐檢驗和優化,具有工藝簡捷,操作簡便,處理效果高等特點,綜合技術及經濟指標贏得客戶的一致好評。
02——性能參數/Performance parameters 處理能力:60m3_100m3/h 污水懸浮物濃度:120kg/m3 處理后懸浮物濃度:1kg/m3 處理池停留時間:85min 泥餅含水量:30% 固化處理時間:30分鐘 清水達到二類水排放標準
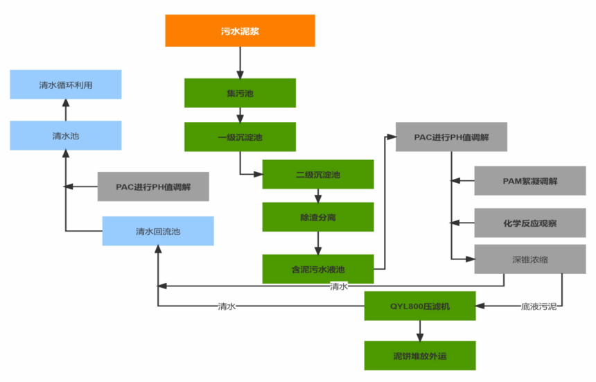
03——原理/Principle 系統專為高濁度污水處理及循環利用而研發。污水懸浮物濃度最高允許每立方 120kg/m3,處理后的出水100%循環利用。 污水收集、并進行預處理、加入絮凝劑后快速混合進入集水處理池。 在集水池內污水經過反應、化學反應絮凝、懸浮層過濾、淺層沉降,一次性達 到處理標準。 泥漿在濃縮罐內高度壓縮,濃度可達到500—700kg/m3,清水 溢流排入清水池循環利用或排入周邊水系,高濃度泥漿進一步脫水達到無害化處 理要求。 04——工藝流程圖/Flow chart
05——系 統/System 預處理:包括粗顆粒的回收、防淤積措施、垃圾分離、液位控制等; 藥劑制備:包括藥劑投加及攪拌、藥劑池、流量控制等; 集成處理:包括泥漿PS值調節、泥漿化學反應、濃縮沉淀、泥漿流量、管道系統及控制閥 門等; 泥漿脫水:根據最終水分要求,配置壓濾機; 循環利用:包括水泵加壓、管道、補水、壓力測控; 自控系統:包括液位——泵送控制、污水——藥劑控制、泥漿液位——排泥控制。
06——經濟性/Economy 各類泥漿搖身一變成泥餅,不僅能用于土方填埋,還能用于綠化。清源環保泥漿固化 邁出了“變廢為寶”的資源再生利用產業重要步伐。 泥漿的處理已經成為困擾城市規模發展的一個問題。我公司泥漿固化采用“泥漿脫水 固化處理技術”,是根據各類不同泥漿進行相應工藝處理。特別是建筑污泥、泥漿盾構、 河道清理等體量龐大、高含水率、高有機質、極細顆粒的特點,利用特質固結劑對泥漿調 理分化,可將泥漿迅速分離成清水和泥餅,對淤泥進行即時脫水、減量,實現固廢處置的 減量化、無害化和資源化。泥漿經泥水分離后,含水率由75%左右變成45%以下的可塑硬塑 狀泥餅。泥餅含水率越低,泥渣結合越緊密,減少渣土車運輸次數,運輸成本就越少。泥 餅可作為工程回填土等利用。 投運生產占地面積小、噪音低、操作簡便。將最大限度地使污泥穩定化、減量化、無 害化,避免建筑泥漿對環境造成二次污染。不僅解決了泥漿出路,同時使得泥漿的利用資源化,產生經濟效益。 泥漿固化分離出的清水達到二類水排放標準,在生產中可無限循環利用,使場地上的 水零排放,減少使用水的費用。泥土可以用于綠植墻和地磚的應用,工程回填土等利用。 該技術通過一整套“智能零排放泥漿分離系統”的應用,可在現場對廢棄泥漿進行處 理,將泥漿分離為砂土、粘土、清水三種資源開發利用,革命性的改變了工民建行業樁基 施工傳統泥漿處理的方式,具有節約水資源、減少泥漿排放對環境的污染、泥漿變廢為寶 的良好環境效果。
|




